你是否也有这样的认知—“得了流感扛一扛就好了”、“随便吃点药就能好”等等,其实这是一个普遍存在的误区。今天,就让我们一起了解流感这些常见的误区,共同守护自己和家人的健康。
误区一:流感就是普通感冒,不用太在意?
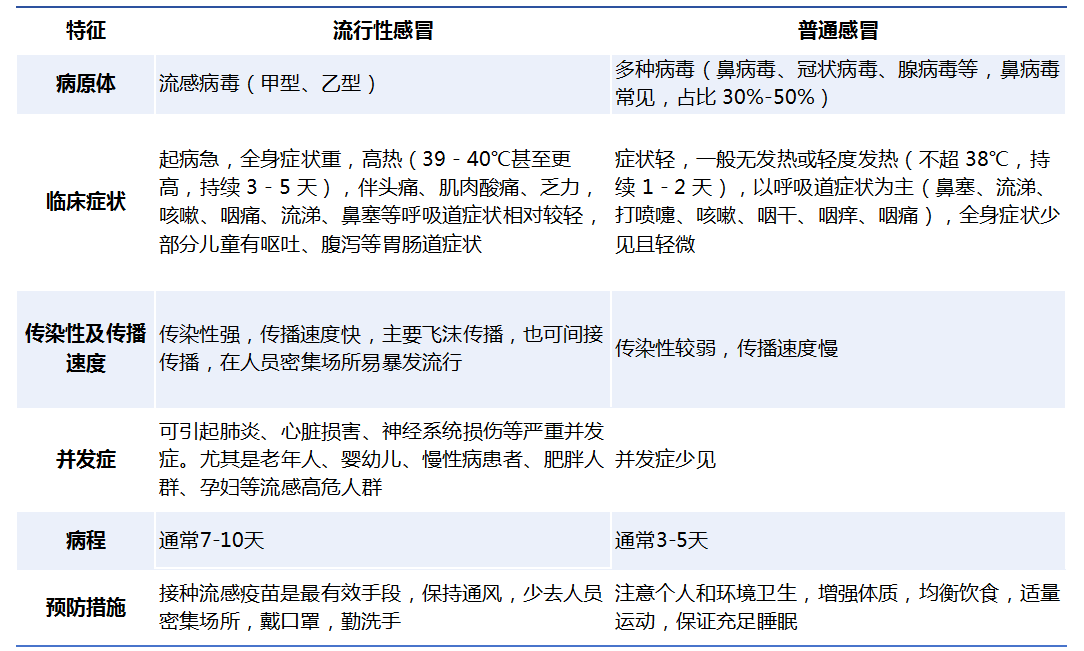
答:流感并非普通小感冒,它是一种由流感病毒引起的急性呼吸道传染病,可能引发严重并发症,如肺炎、心肌炎、脑膜炎等,甚至危及生命。下表列出了流感和普通感冒区别:

误区二:年轻人不会得流感,只有老年小孩容易得流感?
答:流感病毒如同一个不挑对象的“健康刺客”,对所有人群一视同仁,人人皆有感染风险。年轻人整体免疫力相对较强,但在过度疲劳、熬夜、受凉等情况下,免疫力会下降,也容易感染流感病毒。此外,年轻人感染后可能将病毒传染给身边的人。
误区三:流感不会引起死亡
答:严重的流感会引起死亡。流感高危人群,也就是大于等于65岁的老人、小于5岁的儿童、孕妇、和有慢性基础疾病的人群患流感后可能会出现一些严重的并发症,如:重症肺炎、心肌炎和心包炎、脑膜炎、重度肌炎和横纹肌溶解症等,对于发热超过3~5日、退热后再次发热,或病程3~5天后症状仍持续加重的流感患者,需要警惕出现严重并发症的危险。
误区四:得了流感扛一扛就好了?
答:对于一些身体健康、免疫力较强的人来说,感染流感后如果症状较轻,在保证充分休息、多喝水、饮食合理的情况下,会逐渐恢复健康。但如果症状严重,病情迅速进展,如出现持续高热、剧烈咳嗽、呼吸困难等,应及时就医,接受专业的诊断和治疗,切不可盲目地“扛一扛”。以免延误病情,引发严重并发症。发病后48小时内是使用抗流感病毒药物的最佳时机。
误区五:得了流感戴好口罩就能防传染?
答:戴口罩是预防流感的重要措施之一,能减少病毒传播,但并非绝对安全。口罩佩戴不正确或触摸污染物后未洗手就碰口鼻,仍有感染风险。预防流感需多措并举,比如:接种流感疫苗、家里的患者单间居住、佩戴口罩、室内定时通风、保持安全社交距离、保持健康生活方式等。
误区六:只有出现发热才是得了流感,不发热就不是?
答:并非如此。虽然流感的早期症状通常包括发热,但并非所有流感患者都会发热。尤其是儿童、老年人以及免疫力低下的人群,可能仅表现为咳嗽、乏力或精神萎靡。所以,仅凭是否发热判断流感并不准确,一旦出现疑似症状,应引起重视并及时采取措施。
误区七:流感病毒只在冬天传播?
答:虽然冬季是流感的高发期,但流感病毒并不限于冬天传播。在我国南方地区,夏季也常有流感高峰。在全年气候温暖湿润的热带地区,流感病毒甚至可以全年传播。因此,无论季节如何,都要注意预防流感。(供稿:感染管理与疾病控制部 李桂兰 专业审核:张卫东)