• 三级甲等中医医院
  • 国家中医住院医师规范化培训基地
  • 国家首批肿瘤多学科诊疗试点医院
  • 国家高级卒中中心
  • 国家胸痛中心
  • 回到旧版
  • 无障碍浏览
  • 长者版

    喜报!我院重症医学科获批成为省级中医重症医学医疗质量控制中心

    时间:2023-09-28   浏览次数:2101


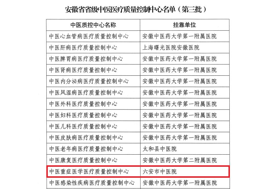
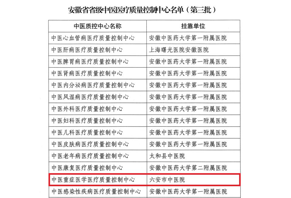
    近日,省中医药管理局发布了《关于成立中医心血管病医疗质量控制中心等15个省级中医医疗质量控制中心的通知》,六安市中医院成为省级中医重症医学医疗质量控制中心挂靠单位。这一荣誉的取得是对医院重症医学科在提高医疗质量、保障医疗安全等方面给予的充分肯定。

    六安市中医院重症医学科成立于2003年,经过多年的努力,已发展成为拥有综合重症、急诊重症、呼吸重症、神经重症、心血管重症监护病房和中医经典重症病房多个病区,开放床位140张的大型现代化的医学中心。重症医学科是安徽省卫健委临床重点专科、安徽省中西医结合重症医学专业委员会主委单位、六安市重症医学质控中心主任单位、六安市重症医学联盟理事长单位、安徽重症医学专科医疗联合体、全国呼吸与危重症专科护理联盟成员单位。

    近年来,重症医学科发展迅速,有医护人员235人,其中江淮名医2人、皖西名医4人、安徽省名中医4人、硕士生导师8人、正高职称12人、副高职称20人、中级职称65人,ECMO团队成员8人、呼吸治疗师15人、CRRT专科护士6人、重症专科护士10人、造口护理师4人、静疗专科护士4人、重症营养专科护士4人、重症康复治疗师6人,是一只实力雄厚的专业队伍。

    医院将以此为契机,持续加强重症医学科建设,充分发挥学科优势和重症平台保障作用,以医疗质量安全为核心,加强人才培养和学科建设,推动临床医疗质量管理科学化、规范化、标准化、制度化和精细化,提高我院医疗质量和医疗服务水平,筑牢患者生命最后防线,守护广大人民群众生命安全。

    111.png


    c9c379ee64602332fdba6223e577077


    专家门诊时间:


  • 六安市中医院公众号
  • 六安市中医院视频号