• 三级甲等中医医院
  • 国家中医住院医师规范化培训基地
  • 国家首批肿瘤多学科诊疗试点医院
  • 国家高级卒中中心
  • 国家胸痛中心
  • 回到旧版
  • 无障碍浏览
  • 长者版

    六安市中医院就诊卡比选采购公告

    时间:2022-07-25   浏览次数:1827

    六安市中医院就诊卡比选采购公告

     

    根据<<中华人民共和国政府采购法>>等相关规定,六安市中医院就下列所需货物服务进行询价比选采购,欢迎符合相关条件的供应商参加。

    一、项目名称:就诊卡采购

    二、项目编号:LASZYY-XXK2022020

    三、投标人资格条件:

    符合《中华人民共和国政府采购法》第二十二条规定。

    采购数量:10万张

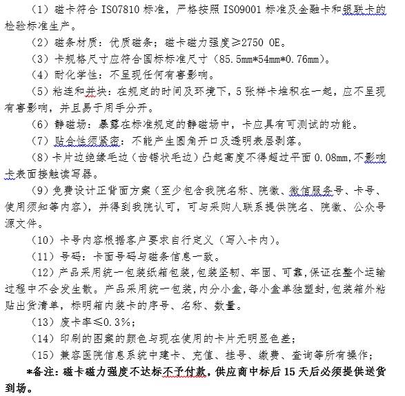
    四、产品的技术参数及性能说明:

     111.jpg

    五、投标文件接收:

    1、投标文件应装订密封(标书一正一副),递交截止时间及开标时间:2022年7月29日前

    2、投标文件递交地址:六安市金安区人民路76号六安市中医院 A座5楼信息科;

    3、请在投标密封袋上注明:投标项目名称、编号、联系方式。

    (备注:投标文件快递至此即可,以签收时间为准。)

    六、联系方式: 夏老师   0564-3318321   

    七、特别提醒

    各供应商参与本项目投标时不得“挂靠”、围标串标;报价人不得有业绩、奖项、荣誉等弄虚作假;不得被列入企业异常经营名录;不得为失信被执行人;不得有资产或股权被人民法院冻结或被有关机关接管;不得有投标资格限制且尚在投标资格限制期内;不得在近三年有犯罪行为记录等影响中标的情形。投标人在投标前必须对本公司是否存在上述情形进行排查。投标人不得有虚假投诉、恶意投诉、无理缠诉以及影响询价采购效率的行为。若因上述影响采购的,造成本项目延误的,除赔偿采购人经济损失和按照相应的情形处罚外,采购人将给予供应商三年投标资格限制,并通过信用平台向社会公开发布。对“挂靠”、围标串标、弄虚作假等违法违规行为将按照扫黑除恶专项斗争整治重点工作要求严厉查处。 

     

           信息科

                2022年7月25日

    专家门诊时间:


  • 六安市中医院公众号
  • 六安市中医院视频号