各公司:
六安市中医院拟购置眼科、皮肤科、耳鼻喉科、口腔科、手术室等设备一批,现参数公布如下。
拟定于4月19日上午9:00公开招标,请有意向单位准时参加,标书一正四副。
联系电话:0564-3312184
六安市中医院设备科
2016.4.15
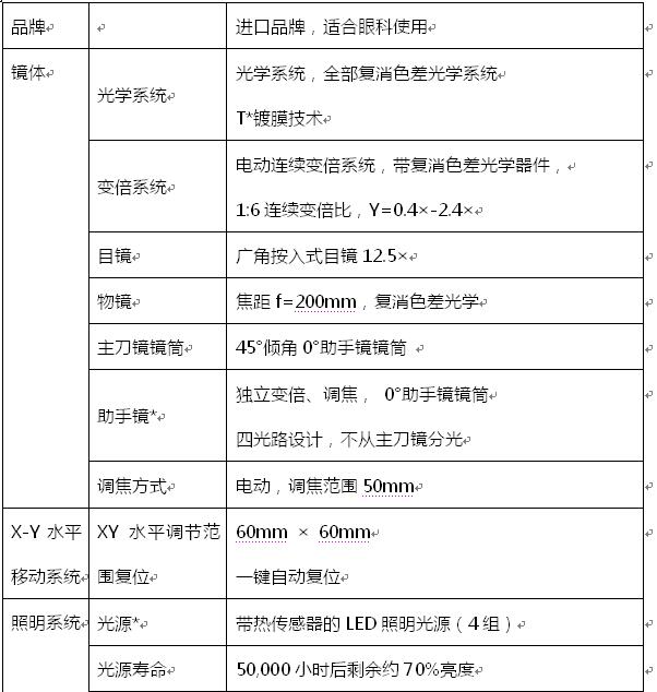
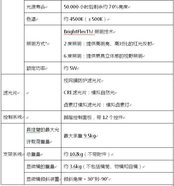
眼科进口手术显微镜技术参数

眼科进口视野仪一台

眼科进口非接触眼压计技术参数
眼内压(IOP)测量范围 | 1mmHg-60mmHg/0.1KPa-8.0KPa |
测量分辨率 | 1mmHg/0,1KPa |
工作距离 | 11mm |
固视灯 | 绿色(眨眼/非眨眼选项) |
测量方法 | 手动,自动 |
IOP矫正功能 | 带有角膜厚度输入眼压矫正功能 |
主机内置监视器 | 5.7英寸LCD监视器 |
打印机 | 热敏打印机(纸宽58mm) |
电源电压/频率 | AC100V-240V,50、60Hz |
电源功耗 | 60VA |
省电模式 | OFF,3,5,10分钟(可选) |
数据输出 | RS-232C接口 |
尺寸 | (W)240mm (D)422mm (H)430mm |
测量单元移动范围 | 前/后±22mm 水平方向±43mm 垂直方向±17mm |
下颌托移动范围 | 垂直方向±30mm |
LCD移动范围 | ﹢30°翻转(仅限左侧) ﹢40°俯仰 |
重量 | 大约12Kg |
眼科A\B超技术参数
B超
探头频率:10MHz
*扫描方式:数字高精度电机驱动扇形扫描
扫描角度:53°
灰度等级:256级
动态增益调节范围:0-120dB
*探测深度:13-65mm十档可变
可变延时深度 :不小于0mm—15mm
轴向(纵向)分辨力:B型显示系统的轴向(纵向)分辨力≤0.2mm
向(横向)分辨力:B型显示系统的侧向(横向)分辨力≤0.4mm
测距 :多组电子游标测距,精度不低于±0.04mm
面积 :任意面积测量,精度不低于±0.001mm2
缩放功能:深度13-65mm可变,十档放大
曲线选择:Log、Line、S
图像后处理:电子游标任意距离、面积测量,全屏中英文标注
时间增益补偿TGC:-30dB-0dB动态范围,任意曲线短调节
显示方式:B、B+B、4B、B+A
动态回放:128幅/12秒,逐帧或单帧
图像存储:大于1000例,可外接U盘、硬盘,无限量保存
图像显示:大屏幕TFT液晶彩色显示,16种彩色编码
*自动生成图文并茂诊断报告,直接B超或B+IOL数据报告输出
A超
工作频率:标准10MHz,带固视灯固体探头
测量范围:15-40mm
动态增益调节范围:0-120dB
测量方法:浸入式或接触式
*测量精度:≤±0.04mm
显示分辨率: 0.01mm
测量模式:自动连续十次、自动单次、手动
眼睛类型:晶体眼、致密白内障、无晶体眼、人工晶体眼
测量参数:前房深度、晶体厚度、玻璃体长度、眼轴长度,每只眼十次平均,自动计算标准差
人工晶体计算:SRK-II、SRK-T、Holladay、Binkhorst-II、Hoffer-Q、Haigis、SCDK等任意两组公式对比计算,双眼同时显示计算结果
波形滤波方式:10种方式改变波形
增益改变方式:手动或自动
数据保存:大于2000组,外扩接U盘、硬盘、无限量保存
参数修改长期保存
自动生成A超报告,直接A超和IOL数据报告输出
*内置超声影像工作站,无需外配工作站
*自主知识产权独立的操作系统,超级稳定
*内置大容量存储器,B超图像大于1000幅,A超数据大于2000例,可外接鼠标,可接大容量硬盘,无限量存储
*台式和便携一体化模具设计,体积更小,更方便,重量更轻3KG
*USB2.0接口: 外接激光打印机或彩色喷墨打印机直接打印报告。
青少年视力筛查仪招标参数
适用范围:
从小儿到成人全年龄段,自动检测出屈光度问题(包括近视、远视、散光和不等视),可检查任何瞳孔大小的眼睛。
测量范围:
★球镜度:+8.0D~-6.0D,格值:0.1D,0.25D;
柱镜度:+3.0~-3.0D。格值:0.1D,0.25D;
散光轴:1°~180°;
屈光度间隔宽:屈光度间隔宽0.25D;
散光轴间隔宽:散光轴间隔宽≤1°;
资料读取时间:测试每只眼睛平均5个读数,测试时间小于2.8秒。
显示内容:
可显示球镜度,柱镜度和柱镜轴向。
检测距离检控:超声波自动检控,通过可听、可视的提示,操作时可在屏幕上显示当前操作距离。
★全中文操作界面,可以输入病人姓名信息,主机可以存储不少于400个检查结果,并可以与电脑连接导出结果。
提供专用软件对测量结果进行统计、分析和管理。
目镜:发光十字靶便于瞄准,十字靶可根据距离远近变换颜色以便于操作者调整距离。
检查模式:分为成人模式和儿童模式,根据需要自由切换;
★打印格式:打印报告单以中文显示,包括测量模式、日期、时间和测量结果。
引导注视:通过颜色交替的灯光闪烁引导受测者注视;
★可充电池:11.1V锂离子电池,持续适用时间大于8个小时;电量不足时自动发出可视和可听报警;
端口:能与热敏打印机的红外连接;RS-232端口可
用于软件升级或将资料转换成电子医疗记录
★安全标准:一级激光产品,符合GB7247.1-2001标准;内部电源供电,符合GB9706.1-2007电气安全标准;
光源中心波长>800nm;
皮肤科脉冲二氧化碳激光治疗仪技术参数
1、波长: 10.6um
2、激光模式:基膜或多模
3、操作显示界面: 彩色液晶显示
4、系统控制: 微电脑控制
5、激光发生模式: 连续/脉冲/超脉冲
6、导光系统: 七关节导光臂
7、电源: 220v/50Hz
8、指示光: 红光650nm
9、排烟系统: 内置炊烟方式
10、安全功能: 内置功率校准系统 配有光闸
11、手术控制: 脚踏开关
12、聚焦光斑直径: 0.2-0.4mm
13、重量: 20kg-30kg
皮肤科红蓝光治疗仪技术参数
1、光源类型:LED(医用)
2、波长:450nm±10nm左右、633nm±5nm左右
3、输出方式:连续
4、定时范围:1~99min,步长1min
5、操作方式:高档精密彩色触摸液晶屏
6、显示:≥8寸液晶显示
7、电源:220v/5A/50Hz
8、脉冲频率:2Hz±1Hz
9、脉冲宽度:250ms±10ms
10、有温度显示功能
皮肤科mini308准分子激光治疗仪技术参数
1、波长范围:308nm±2nm
2、局部照射剂量:30-4200mJ/㎝2左右
3、频率:220V±10%/50 HZ
4、辐照强度:30mW/cm2
5、辐照面积:L×B(长宽),≥mm:40×40
6、发射时间:1-140s连续可调
7、光功率守恒专利技术:确保光功率不会随使用时间延长而衰减,保证疗效
8、灯管类型:氯化氙准分子光灯
耳鼻喉科多导睡眠监测系统
硬件要求:
整机原装进口(著名品牌)
总通道不低于30导。包括脑电、眼电、下颌肌电、心电、腿动、鼾声、口鼻气流、脑/腹呼吸运动、体位、血氧、PTT等。
放大器需内置硬盘
主机内置电池
须配置高清网络摄像机
软件要求:具有婴儿、幼儿、儿童、成人呼吸系统及睡眠分析
全中文操作平台,重装系统免费
要求完整的培训体系
耳鼻喉科支撑喉镜配置
整机原装进口
喉镜配有:小儿、女性、男性多种型号
配置前联合镜
多种、多角度手术器械
镰刀一把
0°、45°手术钳各一把
吸引器一把
360°手术钳一把
双极电凝电极一把
左、右弯无损伤抓钳各一把
缝合针、持针器、打结器一套
耳鼻喉科鼻用手术动力系统
1、整机原装进口(大品牌)
2、往复最大转速不低于5000转/分
3、直排式设计
4、多角度切割刀头
5、手术用磨钻、切割钻、视神经减压钻
耳鼻喉科低温等离子手术器械
1、整机原装进口
2、机器具有低温特点
3、具有多角度、多功能手术刀头
4、具有实时消融功能
5、具有实时切割和止血功能
手术室可视软性喉镜参数(可视软镜)
| 技 术 名 称 | 技 术 指 标 |
整机参数 | 分辨率 | ≥3.72 LP/mm |
液晶屏像素 | 320×240 |
视场角 | 80o±12o |
视向角 | 0o |
镜管直径 | 3.8mm |
最小孔径 | ≥0.5mm;具有给药功能 |
镜管长度 | 600mm |
弯曲角度 | 向上≥90°,向下≥90°,多方位观察视野 |
景深 | 5-50mm |
显示屏 | 3.5″TFT |
显示器左右转动角度 | 0o~180o |
显示器上下转动角度 | 0o~90o(±10%) |
记忆功能 | 支持全程拍摄录像、拍照功能,存储插管等手术画面 |
TF卡内存 | 8G,最大支持32G内存卡 |
光照度 | ≥1000LUX |
功耗 | ﹤4W |
充电器输入 | ~220V50Hz |
充 电 器 | 充电器输出 | 5V 1000mA |
充电时间 | <4小时 |